石峥嵘:歌舞娱乐放映游艺场所属于火灾高风险场所,现行规范对这类场所的防火分隔、平面布置、安全疏散、消防设施、装饰装修等,均有较为严格的要求。(文中黑体字部分为强制性条文)
一、歌舞娱乐放映游艺场所的基本概念:
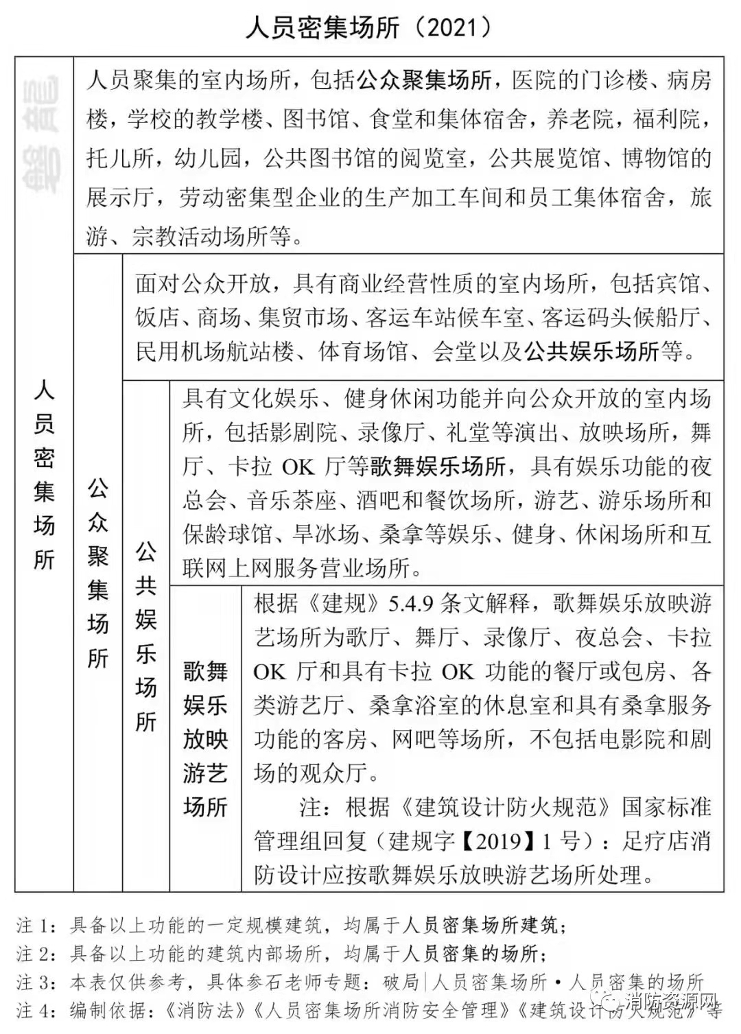
依《建规》5.4.9条文解释,歌舞娱乐放映游艺场所是指歌厅、舞厅、录像厅、夜总会、卡拉OK厅和具有卡拉OK功能的餐厅或包房、各类游艺厅、桑拿浴室的休息室和具有桑拿服务功能的客房、网吧等场所,不包括电影院和剧场的观众厅。
注:根据《建筑设计防火规范》国家标准管理组回复(建规字【2019】1号):足疗店消防设计应按歌舞娱乐放映游艺场所处理。
二、歌舞娱乐放映游艺场所的分类定性:
歌舞娱乐放映游艺场所属于民用建筑中的公共建筑,属于公共娱乐场所和人员密集场所,有关人员密集场所、公众聚集场所、公共娱乐场所、歌舞娱乐放映游艺场所的区别及概念,参见下表:

三、设置楼层、平面布置要求:
歌舞娱乐放映游艺场所,禁止设置在住宅、厂房和仓库建筑中,可以设置在民用公共建筑中,且应符合下列规定:(5.4.9)
1、宜布置在一、二级耐火等级建筑内的首层、二层或三层的靠外墙部位;
2、不宜布置在袋形走道的两侧或尽端;

3、不应布置在地下二层及以下楼层;
4、确需布置在地下一层时,地下一层的地面与室外出入口地坪的高差不应大于10m;
5、确需布置在地下或四层及以上楼层时,一个厅、室的建筑面积不应大于200㎡(即使设置自动喷水灭火系统,面积也不能增加)。

6、不应布置在柴油发电机房、燃油或燃气锅炉房、油浸变压器室、充有可燃油的高压电容器和多油开关室等的上一层、下一层,也不应贴邻。(5.4.12、5.4.13)
四、防火分隔要求:(5.4.9)
歌舞娱乐放映游艺场所的厅、室之间,以及与建筑的其他部位之间,应采用耐火极限不低于2.00h的防火隔墙和1.00h的不燃性楼板分隔,设置在厅、室墙上的门和该场所与建筑内其他部位相通的门均应采用乙级防火门。(图示1、图示2)
注:文中的“厅、室”,是指歌舞娱乐放映游艺场所中相互分隔的独立房间,如卡拉OK的每间包房、桑拿浴的每间按摩房或休息室,这些房间是独立的防火分隔单元,单元之间或与其他场所之间的分隔构件上不能设置任何门窗洞口。
五、疏散楼梯间的形式:
1、设置歌舞娱乐放映游艺场所的多层公共建筑,与敞开式外廊直接相连的楼梯间可以采用敞开楼梯间,其他均应采用封闭楼梯间。(5.5.13)
2、设置歌舞娱乐放映游艺场所的高层公共建筑,疏散楼梯间的形式与高层公共建筑的要求相同:(5.5.12)
2.1、一类高层公共建筑和建筑高度大于32m的二类高层公共建筑,其疏散楼梯应采用防烟楼梯间。
2.2、裙房和建筑高度不大于32m的二类高层公共建筑,其疏散楼梯应采用封闭楼梯间。(注:当裙房与高层建筑主体之间设置防火墙时,裙房的疏散楼梯可按多层公共建筑的要求确定。)
六、疏散门的设置要求:
1、歌舞娱乐放映游艺场所内建筑面积不大于50m²且经常停留人数不超过15人的厅、室,可以只设置一个疏散门,其他情况的厅、室疏散门数量应经计算确定且不应少于2个(5.5.15)。
2、歌舞娱乐放映游艺场所厅、室内任一点至房间直通疏散走道的疏散门的直线距离,不应大于9m;当建筑物内全部设置自动喷水灭火系统时,其安全疏散距离不应大于11.25m(5.5.17)。
七、安全出口的设置要求:
1、设置在建筑面积不大于200m²且人数不超过50人的单层公共建筑(或多层公共建筑首层)的歌舞娱乐放映游艺场所,可以只设置1个安全出口。其他情况下,每个防火分区或一个防火分区的每个楼层,其安全出口的数量应经计算确定,且不应少于2个(5.5.8)。
2、直通疏散走道的厅、室的疏散门,至最近安全出口的直线距离不应大于下表的规定(5.5.17);
注1:建筑内开向敞开式外廊的房间疏散门至最近安全出口的直线距离可按本表的规定增加5m。
注2:直通疏散走道的房间疏散门至最近敞开楼梯间的直线距离,当房间位于两个楼梯间之间时,应按本表的规定减少5m;当房间位于袋形走道两侧或尽端时,应按本表的规定减少2m。
注3:建筑物内全部设置自动喷水灭火系统时,其安全疏散距离可按本表的规定增加 25%。(具体计算原则参照《建规》5.5.17要求)
八、疏散门、安全出口、疏散走道和疏散楼梯的净宽度要求:
1、歌舞娱乐放映游艺场所中录像厅的疏散人数,应根据厅、室的建筑面积按不小于1.0人/m²计算;其他歌舞娱乐放映游艺场所的疏散人数,应根据厅、室的建筑面积按不小于0.5人/m²计算。(5.5.21)
注:计算疏散人数时,可以不计算该场所内疏散走道、卫生间等辅助用房的建筑面积,而可以只根据该场所内具有娱乐功能的各厅、室的建筑面积确定,内部服务和管理人员的数量可根据核定人数确定。

2、地上楼层的房间疏散门、安全出口、疏散走道和疏散楼梯的各自总净宽度,应根据疏散人数按每100人的最小疏散净宽度不小于《建规》表5.5.21-1的规定计算确定。

3、地下或半地下楼层的房间疏散门、安全出口、疏散走道和疏散楼梯的各自总净宽度,应根据疏散人数按每100人的最小疏散净宽度不小于1.00m计算确定。
4、当每层疏散人数不等时,疏散楼梯的总净宽度可分层计算,地上建筑内下层楼梯的总净宽度应按该层及以上疏散人数最多一层的人数计算;地下建筑内上层楼梯的总净宽度应按该层及以下疏散人数最多一层的人数计算。
5、经以上计算后确定的疏散门、安全出口、疏散走道和疏散楼梯的净宽度,不应小于公共建筑的最小净宽度要求:(5.5.18)
5.1 单、多层公共建筑内疏散门和安全出口的净宽度不应小于0.90m,疏散走道和疏散楼梯的净宽度不应小于1.10m。
5.2 高层公共建筑内楼梯间的首层疏散门、首层疏散外门、疏散走道和疏散楼梯的最小净宽度,应符合《建规》表5.5.18的规定:

九、自动灭火系统的设置要求:
1、在单、多层公共建筑中,设置在地下或半地下或地上四层及以上楼层的歌舞娱乐放映游艺场所(除游泳场所外),以及设置在首层、二层和三层且任一层建筑面积大于300m²的地上歌舞娱乐放映游艺场所(除游泳场外),应设置自动灭火系统,并宜采用自动喷水灭火系统。(8.3.4)
2、设置在高层民用建筑内的歌舞娱乐放映游艺场所,应设置自动灭火系统,并宜采用自动喷水灭火系统。(8.3.3)
十、火灾自动报警系统的设置要求:
歌舞娱乐放映游艺场所应设置火灾自动报警系统。(8.4.1)
十一、排烟系统的设置要求:
设置在一、二、三层且房间建筑面积大于100m²的歌舞娱乐放映游艺场所,以及设置在四层及以上楼层、地下或半地下的歌舞娱乐放映游艺场所,应设置排烟设施。(8.5.3)
十二、疏散照明的地面最低水平照度要求:(10.3.2)
1、歌舞娱乐放映游艺场所的疏散走道不应低于1.0lx,房间不应低于3.0lx;
2、歌舞娱乐放映游艺场所的楼梯间、前室或合用前室、避难走道,不应低于10.0lx。
十三、歌舞娱乐放映游艺场所,应在疏散走道和主要疏散路径的地面上增设能保持视觉连续的灯光疏散指示标志或蓄光疏散指示标志。(10.3.6)
十四、建筑灭火器配置:(3.2.2)
歌舞娱乐放映游艺场所的灭火器配置,应按严重危险级确定。
十五、建筑内部装修要求:
1、单层、多层民用建筑内的歌舞娱乐放映游艺场所,装修材料的燃烧性能等级不应低于《建筑内部装修设计防火规范》表5.1.1的规定。

2、高层民用建筑内的歌舞娱乐放映游艺场所,装修材料的燃烧性能等级不应低于《建筑内部装修设计防火规范》表5.2.1的规定。

十六、凡以上未涉及的部分及内容,比如消防给水、消火栓、防烟系统、应急照明和疏散指示标志等消防设施,以及其他建筑防火要求等等,应依《建筑设计防火规范》关于公共建筑的相关规定施行。
十七、设置在人民防空工程部位的歌舞娱乐放映游艺场所,应依《人民防空工程设计防火规范》执行。


